根据《人力资源社会保障部办公厅关于2026年度专业技术人员职业资格考试工作计划及有关事项的通知》(人社厅函〔2026〕6号)安排,2026年度一级注册建筑师资格考试于5月16日、17日、23日举行,二级注册建筑师资格考试于5月16日、17日举行。现将报考有关事项公告如下:
一、时间安排
(一)考试时间、科目及报考费用:

注:带*号的2个作图题科目的应试人员于考试前30分钟进入考场做准备。
(二)网上报名时间:2026年3月13日10:00-3月24日10:00;
(三)在线核查时间:2026年3月13日10:00-3月24日17:00;
(四)网上缴费时间:报考人员通过核查后至3月25日24:00;
(五)准考证打印时间:2026年5月8日-5月23日登录中国人事考试网http://www.cpta.com.cn/,自行下载打印准考证,并在指定时间、地点参加考试;
(六)发票领取时间与地点:2026年5月16日-12月31日,凭个人身份证至所属报名点领取发票;
(七)成绩公布时间:预计在2026年8月上旬,具体以中国人事考试网通知为准,届时登录中国人事考试网“成绩查询”栏目http://zg.cpta.com.cn/examfront/score/initializeCX.htm查询;成绩核查由福建省人事考试中心负责受理,如需申请可在成绩公布后关注福建省人事考试网http://www.fjpta.com/portal;
(八)考后资格核查时间、证书发放时间及方式以“福建省住房和城乡建设厅http://zjt.fujian.gov.cn/—行业管理—执业注册—资格考试”栏目通知为准。
二、报考条件
(一)一级注册建筑师资格考试报考条件过渡办法
国务院于2019年4月对《中华人民共和国注册建筑师条例》(以下简称“《建筑师条例》”)进行了修订,在一级注册建筑师资格考试的报名条件中,增加了学士学位的要求。为维护广大考生切身利益,确保新《建筑师条例》在一级注册建筑师资格考试中顺利实施,2020年起采取“老人老办法、新人新办法”的过渡方案,做好新、老考生报考衔接工作,即:自2020年度考试开始,首次报考全国一级注册建筑师资格考试的应试人员视为“新考生”,报考条件按新《建筑师条例》执行;2020年前报考全国一级注册建筑师资格考试且在成绩滚动期内存在有效成绩(存在合格科目)的应试人员视为“老考生”,报考条件按原《建筑师条例》执行,在成绩滚动期内没有获得有效成绩(不存在合格科目)的应试人员应按新《建筑师条例》执行。今后,凡是在滚动期内无有效成绩的“老考生”,报考时按新《建筑师条例》执行。
(二)一级注册建筑师资格考试首次报考人员需满足下列条件:
1.专业、学历或职称及工作时间需符合下列条件之一:
(1)取得建筑学硕士以上学位或者相近专业工学博士学位,并从事建筑设计或者相关业务2年以上的;
(2)取得建筑学学士学位或者相近专业工学硕士学位,并从事建筑设计或者相关业务3年以上的;
(3)具有建筑学专业大学本科毕业学历并从事建筑设计或者相关业务5年以上的,或者具有建筑学相近专业大学本科毕业学历并从事建筑设计或者相关业务7年以上的;
(4)取得高级工程师技术职称并从事建筑设计或者相关业务3年以上的,或者取得工程师技术职称并从事建筑设计或者相关业务5年以上的;
(5)不具有前四项规定的条件,但设计成绩突出,经全国注册建筑师管理委员会认定达到前四项规定的专业水平的。
第(3)项至第(5)项规定的人员应当取得学士学位。
2.职业实践要求
按照一级注册建筑师职业实践标准,申请报考人员应完成不少于700个单元的职业实践训练。报考人员应准备《一级注册建筑师职业实践登记手册》,以供审查。报考人员可在住房城乡建设部执业资格注册中心网站www.pqrc.org.cn下载《一级注册建筑师职业实践登记手册》标准格式的电子文档,打印后按照职业实践内容填写,已经持有的《一级注册建筑师职业实践登记手册》可继续使用。
(三)二级注册建筑师资格考试首次报考人员需满足下列条件之一:
1.具有建筑学或者相近专业大学本科毕业以上学历,从事建筑设计或者相关业务2年以上的;
2.具有建筑设计技术专业或者相近专业大专毕业以上学历,并从事建筑设计或者相关业务3年以上的;
3.具有建筑设计技术专业4年制中专毕业学历,并从事建筑设计或者相关业务5年以上的;
4.具有建筑设计技术相近专业中专毕业学历,并从事建筑设计或者相关业务7年以上的;
5.取得助理工程师以上技术职称,并从事建筑设计或者相关业务3年以上的。
(四)全国一、二级注册建筑师资格考试报考专业说明
根据《中华人民共和国注册建筑师条例实施细则》(中华人民共和国建设部令第167号)、《普通高等学校本科专业目录》(1998年版、2012年版、2020年版)、《普通高等学校高职高专教育指导性专业目录》(2004年版)、《中等职业学校专业目录》(2010年版)等相关规定,关于全国一、二级注册建筑师资格考试报考专业说明如下:
1、报考专业
(1)一级注册建筑师
“建筑学”:包括建筑学、建筑设计技术(原建筑设计)
“相近专业”:包括城乡规划(原城市规划)、土木工程(原建筑工程、原工业与民用建筑工程)、风景园林、环境设计(原环境艺术、原环境艺术设计)、历史建筑保护工程
(2)二级注册建筑师
“建筑学”:包括建筑学、建筑设计技术(原建筑设计)
“相近专业”:本科及以上包括城乡规划(原城市规划)、土木工程(原建筑工程、原工业与民用建筑工程)、风景园林、环境设计(原环境艺术、原环境艺术设计)、历史建筑保护工程;专科包括建筑装饰工程技术(原建筑装饰技术)、中国古建筑工程技术、环境艺术设计(原环境艺术)、园林工程技术(原风景园林)、城镇规划(原城乡规划)、建筑工程技术(原房屋建筑工程);中专包括建筑工程施工(原工业与民用建筑)、建筑装饰、古建筑修缮与仿建(原古建筑营造与修缮)、城镇建设
2、由于教育部专业名称调整及高校自设专业的影响,难以列举所有专业名称。专业名称不在本列举范围内的,可由报考人员提供学校专业课程设置、培养计划等材料,按下列情况审核处理:
(1)主干课程设置及学时与建筑学专业一致,可参照建筑学专业相关规定报考;
(2)多数主干课程设置及学时与建筑学专业一致,可参照相近专业相关规定报考;
(3)主干课程设置及学时与相近专业基本一致,可参照相近专业相关规定报考。
(五)根据原人事部《关于做好香港、澳门居民参加内地统一举行的专业技术人员资格考试有关问题的通知》(国人部发〔2005〕9号)和《关于允许台湾地区居民取得注册建筑师资格有关问题的通知》(国人部发〔2006〕131号)文件规定,符合报考条件的在闽从业香港、澳门和台湾地区居民均可按照规定的程序和要求报名参加全国一、二级注册建筑师资格考试。
(六)如果报考人员提交的境内高等教育学历学位信息无法通过在线自动核验,须上传学历(学位)证书及验证/认证报告(合并成一份PDF文件上传),接受人工核查。报考人员应在报名前及时登录中国高等教育学生信息网(学信网)进行验证/认证,根据需要下载相关PDF格式在线验证/认证报告(含《教育部学历证书电子注册备案表》《中国高等教育学位在线验证报告》《中国高等教育学历认证报告》《中国高等教育学位认证报告》)。具体申请范围及操作步骤请参阅中国人事考试网“考生问答”栏目中“学历学位信息无法通过自动核验怎么办”http://www.cpta.com.cn/question/1527.html、“如何申请学历学位在线验证/认证报告”http://www.cpta.com.cn/question/1525.html相关内容。
(七)职称指取得人力资源和社会保障行政主管部门批准确认的专业技术任职资格。全日制学历报考人员,在读期间的工作(含实习)经历不可计入专业工作年限。从事建筑设计或者相关业务工作年限是指取得规定学历前后从事该项工作的时间总和,按满周年计算,其截止日期为2026年12月31日。
三、报名办法和程序
报考人员应在工作地或居住地报名参加考试。
本考试采用网络报名、考前网络审核、网络缴费、考后资格核查的办法。具体程序如下:
(一)用户注册
报考人员于2026年3月13日10:00-3月24日10:00内登录全国专业技术人员资格考试报名服务平台http://zg.cpta.com.cn/examfront/(以下简称“网上报名系统”)进行网上报名。
1. 未在网上报名系统完成用户注册或注册信息不完善的报考人员,请于报考前先登录网上报名系统,对身份、学历学位信息进行在线核验(24小时内),新报考人员应及早注册并完善注册信息,核验及注册完成后方可继续报名。已注册报考人员应及时补充完善相关学历等信息。若学历学位信息核验提示“未通过”或“需人工核查”时请勿继续报名,请报考人员认真核对所填学历或学位信息是否完全正确,如有错误需重新添加正确学历或学位,重新修改报名信息并确认。若您选定的报考条件对学位不做要求,则无需选择“未通过或需人工核查”的学位。
2. 往年已注册用户请核对网上报名系统绑定的手机号码是否能正常使用。
(二)照片上传
报考人员在注册上传照片前,必须先下载照片处理工具软件http://www.cpta.com.cn/tooldown.html,使用该软件报考人员自行对要上传的报名照片进行处理,生成文件名为“报名照片.jpg”的照片文件。只有通过处理后新生成的报名照片才能被网报平台识别并自动通过照片审核。
报考人员进行报名时,系统默认使用注册时的照片。(特别提醒:注册时上传的照片将用于各项资格考试的准考证、考场座次表、证书、证书查询认证系统,报考人员应慎重选用上传照片;新注册的报考人员应提供白底证件照,已注册报考人员可延用原来的照片。)
(三)填报信息
须在线上传的材料包括:
①学历证书及验证/认证报告(合并成一份PDF文件上传);
②学位证书及验证/认证报告(合并成一份PDF文件上传);
③从事建筑设计或者相关业务工作情况表(详见附件1、2);
④职称评聘证明;
⑤其他身份证件类型、境外学历学位等无法在线核验的报考人员须上传身份证件及国务院教育行政部门认可符合报考条件的相应专业学历证书图像(需将毕业证书原件和教育部《学历学位认证书》合并成一份PDF文件上传);
⑥《一级注册建筑师职业实践登记手册》考后核查时现场提交(无须上传)。
(四)信息确认
(五)网上缴费
四、考前人工在线核查和考后资格核查
(一)考前人工在线核查
考前人工在线核查工作由各设区市住建局和人社局共同负责。省注册建筑师资格考试管理委员会负责对各设区市住建局和人社局人工核查工作进行监督检查。对于在专业技术人员资格考试中有违纪违规行为被记入专业技术人员资格考试诚信档案库且在记录期内的报考人员和无法通过政府部门内部或部门间核查、网络核验等核实的存疑报考人员,可要求报考人员补充提交必要的证明材料,报考人员应积极配合。
以下报考人员须接受考前在线核查:
1.不适用告知承诺制办理相关事项的(即在专业技术人员资格考试中有违纪违规行为被记入专业技术人员资格考试诚信档案且在记录期内的);
2.未选择告知承诺制方式办理相关事项的;
3.撤回承诺申请的;
4.身份信息、学历学位、所学专业等无法在线核查或在线核查未通过的。
(二)考后资格核查
考后资格核查工作由省住建厅、人社厅共同组织,各设区市住建局、人社局负责本地区考后资格核查工作,具体安排另行通知。
成绩滚动管理期内通过所有应试科目的合格人员将在福建省住房和城乡建设厅官网(网址:https://zjt.fujian.gov.cn/hygl/fjsjszyzgzczx/zgks/ksxx/)上进行公示,公示期为10个工作日。公示期间,各设区市住建局按属地管理原则受理对上述人员报名承诺证明事项的投诉举报,同时将有关情况上报福建省建设执业资格注册中心。
上述人员应积极配合考试机构的核查,及时提交相关证明材料,不符合报考条件的,或逾期未按考试机构要求接受核查的,按考试成绩无效处理。
五、报考须知
(二)符合一级注册建筑师资格考试报名条件的人员,在连续8个考试年度内,通过全部应试科目,方可获得一级注册建筑师资格证书;符合二级注册建筑师资格考试报名条件的人员,在连续4个考试年度内,通过全部应试科目,方可获得二级注册建筑师资格证书。
(三) 一、二级注册建筑师资格考试合格者,由省人力资源和社会保障厅颁发人力资源和社会保障部统一印制的,人力资源和社会保障部与住房和城乡建设部用印的《中华人民共和国一级注册建筑师执业资格证书》或《中华人民共和国二级注册建筑师执业资格证书》,该证书在全国范围内有效。
(四)禁止携带通讯工具、有照相或摄像功能的电子用品进入考场。应试人员不得摄录试题、试卷及作答情况,更不得对外发布。一旦发现应试人员有此行为,将依照《专业技术人员资格考试违纪违规行为处理规定》(人力资源和社会保障部令第31号)严肃处理。
(五)考试使用规范、标准
根据《关于调整注册建筑师考试书目内容的通知》(注建〔2004〕6号)规定,注册建筑师考试使用的规范、标准以本考试年度上一年12月31日以前正式实施的规范、标准为准。
(六)参加知识题科目考试
1.应试人员应携带2B铅笔、橡皮、无声及无文本编辑功能的计算器参加考试。
3.按题号在答题卡上将所选选项对应的信息点用2B铅笔涂黑。如有改动,必须用橡皮擦净痕迹,以防电脑阅卷时误读。
(七)参加作图题科目考试
1.应试人员于考试前30分钟进入考场做准备。
2.应试人员应携带以下工具和文具参加考试:无声及无文本编辑功能的计算器、2号绘图板、三角板一套、圆规、丁字尺、比例尺、建筑模板、绘图笔一套、铅笔、橡皮、订书机、刮图刀片、胶带纸、空白草图纸、空白坐标纸等,其中草图纸及坐标纸考试后须交监考人员收回,不得带离考场。不得携带有内容的草图纸、涂改液、涂改带等。参加一级注册建筑师作图题科目考试的应试人员均应携带2B铅笔。
4.作图题必须按规定比例用黑色绘图笔绘制在试卷上。所有线条应光洁、清晰,不易擦去,主要线条不得徒手绘制。
5.应试人员可将试卷拆开以便作答,作答完毕后由应试人员本人将全部试卷按页码顺序用订书机重新装订成册,订书钉应订在封面指定位置。
(1)姓名和准考证号填写错误的;
(2)未按规定在指定区域作答或填涂准考证号的;
(3)试卷缺页的。
(1)用彩色笔、铅笔、非制图用圆珠笔及泛蓝色钢笔等非黑色绘图笔制图的;
(2)将草图纸夹带或粘贴在试卷上的;
(3)在试卷规定以外位置标注本人信息或其他特殊标记的;
(4)使用涂改液或涂改带修改图纸的。
六、失信处理
(一)报考人员应接受并配合考试组织机构的核查。
考试前
考试组织机构在核查或者日常监管中发现报考人员不符合考试报名条件,取得成绩的,当次全部科目考试成绩无效;取得资格证书或者成绩证明的,资格证书或者成绩证明无效。
(二)报考人员要诚信应考,自觉遵守《专业技术人员资格考试违纪违规行为处理规定》(人社部令第31号)等有关规定。经技术手段甄别为雷同试卷的,考试成绩作无效处理;取得资格证书或者成绩证明的,资格证书或成绩证明无效。
(三)报考人员存在隐瞒真实情况、提供虚假承诺或以其他不正当手段取得相应资格证书或成绩证明等严重违纪违规行为的,按有关规定处理。涉嫌犯罪的(包括但不限于伪造、变造、买卖国家机关公文、证件、印章,伪造公司、企业、事业单位、人民团体印章等),移送司法机关处理。
(四)加大联合惩戒力度,建立建设类资格考试失信人员黑名单制度。失信人员信息视情向社会公布,并通知当事人所在单位;同时将记入专业技术人员资格考试诚信档案库的失信人员纳入全国信用信息共享平台,实施联合惩戒。
七、考试大纲
一、二级注册建筑师资格考试大纲使用《全国一级注册建筑师资格考试大纲(2021年版)》《全国二级注册建筑师资格考试大纲(2022年版)》。
八、联系方式
省级考试机构:福建省建设执业资格注册中心
联系地址:福州市仓山区金山街道亭洲路6号省住建厅金山办公区综合楼217室
办公电话:(0591)38161636转2
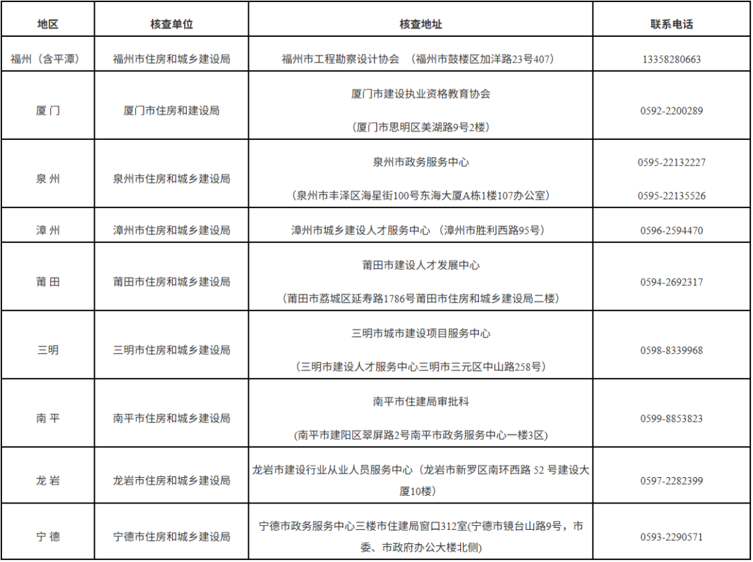
各设区市报名核查部门地址及咨询电话详见下表:
