编者按
在传统村落特色保护区建设实践中,我省南靖、武夷山、长汀三县(市)牢记嘱托、先行先试,探索出各具特色的实践路径:南靖县创新“一楼一证”产权登记机制,形成“全民参与、多方共治”的客侨乡愁守护典范;武夷山市深耕“茶盐古道”文化脉络,走出一条“保护为先、活化利用、富民兴村”的双遗产地特色之路;长汀县以“城村联动”激活古村新生,构建起文化名城与传统村落交相辉映的保护格局。正因久久为功的探索实践,三地近日成功入围2026年全国传统村落特色保护区建设工作拟支持县(市、区)名单,这既展现了福建全省城乡历史文化保护工作的整体成效,也为当前和今后一段时期深化创新传统村落保护机制、推进乡村振兴注入了强劲动力。
双遗武夷・古村焕新
传统村落保护的“武夷路径”
茶盐古道串起千年文脉,传统村落守护活态茶文明。武夷山作为世界文化与自然双遗产地、世界乌龙茶与红茶发源地,坐拥21个传统村落(含11个国家级、10个省级)。这些古村如珍珠般镶嵌于千年茶盐古道之上,构成了“道串村、村兴茶、茶通天下”的独特文化地理格局。
2021年3月22日,武夷山九曲溪畔,正在福建考察的习近平总书记走进朱熹园。在考察中,习近平总书记指出:“我们要特别重视挖掘中华五千年文明中的精华,把弘扬优秀传统文化同马克思主义立场观点方法结合起来,坚定不移走中国特色社会主义道路。”武夷山市始终牢记习近平总书记重要嘱托,将传统村落保护纳入全市发展战略,走出一条“保护为先、活化利用、富民兴村”的特色之路。

武夷山市茶盐古道与传统村落
一、高位引领:构建全域保护新格局
强化组织领导:2025年成立以市长为组长、市委副书记为常务副组长的传统村落保护利用工作领导小组,建立市-镇-村-部门联动机制,明确职责分工,统筹推进保护工作。
完善顶层设计:聚焦短板、回应民需,构建“一带串联、多点融合”的保护格局,明确全域发展方向。

武夷山市传统村落特色保护区格局发展图
二、筑牢根基:夯实文化传承与设施保障
(一)摸清家底,深挖文化内涵
全面完成11个中国传统村落“一村一档”建档,实现纸质与数字化双轨管理。编撰《武夷山茶志》《武夷文库》等系列丛书,系统梳理茶文化脉络;深入开展武夷儒茶文化、书院文化专题研究,揭示“以茶载道”与朱子理学“格物致知”的内在逻辑,让文化根脉清晰可循。
(二)活态传承,守护非遗命脉
全市现有各级非物质文化遗产69项、代表性传承人185名。依托文化和自然遗产日及传统节日,常态化开展非遗展演与“非遗三进”活动,确保茶规、茶俗、传统制茶技艺及朱子文化薪火相传。

中国传统村落——武夷山茶景村

中国传统村落——武夷山后源村
(三)设施提质,改善人居环境
推行农村污水治理“135”工作法,实现传统村落供水率、垃圾无害化处理率、公厕覆盖率及现代化洗浴设施配备率100%。完善交通路网,实现村村通硬化公路;建成88处消防栓、15处取水口,筑牢古建消防安全防线;创新“4+N”全民健康网格化服务,实现“一村一所”卫生所全覆盖。
(四)资源盘活,激活内生动力
沿茶盐古道打造“岩骨花香”体验线,盘活古厝发展茶民宿、茶餐厅、文创工坊。培训村民直播带货,开发文化体验产品,盘活闲置古厝与生态资源,植入文创、民宿等多元业态,带动村民通过房屋入股、自主经营、农特产品直销等渠道增收。

中国传统村落下梅村打造茶旅融合业态
三、创新实践:探索活化利用的 “武夷经验”
(一)机制创新,压实长效责任
政策体系护航:出台近20项关于风貌管控、闽台乡建乡创、非遗传承、工匠管理、消防安全等政策文件,为传统村落保护提供了系统性的政策支持。
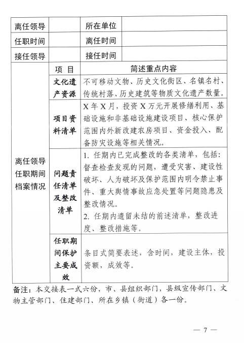
压实“离任交接”:落实《南平市文化遗产保护离任交接工作机制(试行)》,要求乡镇(街道)党政正职离任时必须完成文化遗产相关工作交接,确保“新官必理旧账”、离任交责“不断档”,保护工作“不换挡”。


南平市文化遗产保护离任交接工作机制
推广“乡建公司”模式:在武夷街道、上梅乡先行试点,组建乡镇级集体参股公司,统一承接和管理50万元以下的农村小型项目与服务,对工匠、材料和施工质量实行标准化统管,建立“项目公开+多级监督”机制,实现“小散工程”降本增效,并将项目利润转化为村级集体收入。

“乡建公司”统管“小散工程”经验模式
(二)精准保护,留住“乡愁根脉”
规划与挂牌全覆盖:21个传统村落100%完成保护规划编制与规范挂牌,56栋历史建筑、13栋传统风貌建筑全部“挂牌建档”。
修缮与活化利用并举:累计投资超1.3亿元,修缮各类传统建筑70栋,探索出“文化展示、茶旅融合、公共服务、商业体验、非遗传承”五种活化模式。古祠堂变身“乡村书屋”,老宅院成为非遗工坊,传统建筑焕发新生机。

横源村红军礼堂活化利用为文化公共空间

下梅村大夫第活化利用为茶空间
(三)产业赋能,激活“发展引擎”
创新“生态银行”模式:针对资源碎片化难题,创新“生态银行”模式,通过市场化平台整合收储古民居、林地等闲置资源,导入新业态,实现“资源—资产—资本”转化。该模式已获得文化和旅游部等国家部委肯定并向全国推广。


“生态银行”资源转化流程示意图
乡土科特派赋能乡村:通过“派、引、培”构建多元队伍,培育本土“乡土科特派”。在传统村落兴贤村,科技特派员协助村民挖掘深厚的朱子文化资源,指导开发“朱子家宴”“敬师礼”等文化体验产品,并培训村民利用直播、短视频宣传古街、古宅与荷塘景观,带动了民宿、餐饮和特色文创的发展,使传统村落焕发出文旅融合的生机。
四、展望未来:打造文明互鉴的“国家名片”
茶香千年,古道焕新。武夷山正紧抓传统村落特色保护区建设契机,全面建设“茶盐古道+传统村落”特色保护区。我们将持续聚焦保护发展短板,回应百姓关切,通过构建“一带串联、多点融合”的保护格局,打造文化与生态价值转化样板,为全国提供可复制的“武夷经验”。同时,积极对接“一带一路”,讲好中国茶故事,让武夷山成为世界文明交流互鉴的国家文化名片,书写“茶通天下、古道焕新、村兴业旺、民富人和”的时代新篇章。
省政府部门
省内行业
省外行业
省政府部门
省内行业
省外行业
网站标识码:3500000024
闽公网安备 35010202001971号
互联网信息服务备案号:闽ICP备05022544号
地址:福州市北大路242号邮编:350001您是本站第{{ siteCount+96847675 }}位访客
中文域名:福建省住房和城乡建设厅.政务
主办:福建省住房和城乡建设厅承办:福建省建设信息中心
为确保最佳浏览效果,建议您使用以下浏览器版本:IE浏览器9.0版本及以上; Google Chrome浏览器 63版本及以上; 360浏览器9.1版本及以上,且IE内核9.0及以上。

闽政通APP
